
DCS控制在生物发酵控制系统中的优势
上海英诺瓦智能科技有限公司
DCS控制在生物发酵控制系统中的优势
发酵行业的规模化生产依赖于复杂生物化学反应的精准管控,分布式控制系统(DCS)凭借“分散控制、集中管理”的核心架构,以及高可靠性、强集成性、精准控制能力,成为解决发酵过程参数波动、生产协同不足、合规追溯难等痛点的核心技术方案。本文从系统架构、核心功能、实现路径三个维度,结合发酵行业生产特性,展开详细说明。
一、DCS控制优势概述
DCS 系统通过“现场控制分散化、生产管理集中化”的架构设计,完美适配发酵行业多批次、长周期、高合规要求的生产场景,核心优势体现在四个方面:
- 控制精准性 支持多参数协同调控,可实现温度、pH 值、溶氧量(DO)等关键参数的微米级控制(如温度 ±0.01℃、pH±0.05),适配发酵过程非线性、时变特性,避免参数失衡导致的产物效价下降。
- 系统可靠性 采用全链路冗余设计(控制器、电源、通信网络等),单点故障时备用设备≤50ms 无缝切换,保障发酵生产连续性,避免数天至数十天的生产周期因中断造成巨额损失。
- 集成扩展性 兼容 PROFINET、Modbus、OPC UA 等主流通信协议,可与上下游设备(培养基灭菌系统、提取纯化设备)及 MES 等管理系统无缝对接,支持多车间、多发酵罐(50m³-500m³)并行管控。
- 合规追溯性
> 全周期自动存储参数数据、操作记录、报警信息,存储周期 3-10 年,数据不可篡改、时间戳精准(精确到秒),满足 GMP、ISO 等行业合规要求,实现生产过程可追溯、责任可追究。
二、下位机 PLC 系统及网络
下位机 PLC 系统是 DCS 的“现场控制核心”,负责实时采集设备数据、执行控制指令,其硬件配置与网络架构直接决定发酵过程的控制响应速度与稳定性,为整个 DCS 系统提供底层硬件支撑:
(一)核心硬件配置
- 现场控制站(PLC 控制器) 采用分布式布局,每个控制站负责 1-2 个发酵车间或 10-20 台发酵罐的控制,主流选用西门子 S7-400/1500 系列、罗克韦尔 ControlLogix 系列 PLC,支持多任务并行处理,控制周期≤10ms,可快速响应微生物代谢导致的参数波动;
- 分布式 I/O 模块 通过 PROFINET/PROFIBUS 协议与控制器通信,安装于现场设备附近(如发酵罐旁控制柜),兼容模拟量(4-20mA、0-10V)、数字量信号,可接入铂电阻 / 热电偶、pH 电极、溶氧电极、电磁流量计等各类传感器,单模块支持 8-32 路信号采集,满足数千个监测点的全覆盖需求;
- 执行机构联动
> 直接控制蒸汽阀、冷却阀、变频计量泵、搅拌电机等执行机构,通过阀门定位器、变频器实现精准调节(如补料泵频率 0-50Hz 无级调速),确保控制指令的实时落地。
(二)网络架构设计
- 通信网络 采用 PROFINET 环网架构,通信速率达 1000Mbps,支持冗余备份,避免网络中断导致的控制失效;现场控制站与 I/O 模块、执行机构之间采用屏蔽电缆或光纤连接,抗电磁干扰能力强,适配发酵车间高温、高湿度、多电机的复杂环境;
- 网络隔离
> 通过工业防火墙实现控制网与管理网的物理隔离,防止外部网络攻击影响生产控制,同时预留 OPC UA 接口,为上位机及 MES 系统的数据交互提供安全通道。

三、上位机系统配置及网络
上位机系统是 DCS 的“集中管理中枢”,基于下位机的底层支撑,负责数据可视化、工艺配置、指令下达,其配置水平直接影响生产管控效率。
(一)核心硬件与软件配置
- 硬件组成 包括中央控制服务器(双机冗余配置)、操作站(4-8 台,支持多用户同时操作)、监控中心大屏、移动终端(平板 / 手机),服务器采用高性能 CPU 与大容量硬盘阵列,保障数千点数据的实时处理与存储;
- 软件系统
> 搭载西门子 WinCC、罗克韦尔 FactoryTalk 等专业 HMI 软件,支持趋势曲线、数字仪表盘、设备状态图等多种可视化形式;集成配方管理系统、报警管理系统、报表生成系统,实现生产全流程信息化管控。
(二)网络架构设计
- 管理网络 采用以太网架构,与控制网通过网关隔离,服务器与操作站、大屏之间通信速率≥1000Mbps,支持多屏联动,操作人员可在中央控制室或通过移动终端远程监控所有发酵罐运行状态;
- 数据交互
> 通过 OPC UA 协议对接 MES 系统,实现生产计划下达、批次管理、质量数据录入等功能;支持异地访问权限配置,集团技术专家可通过云端远程查看数据、指导故障排查,提升跨厂区管理效率。

四、实时参数采集与集中监控
依托下位机与上位机的软硬件及网络支撑,DCS 系统构建了全维度、透明化的采集与监控体系,为后续控制策略执行提供数据基础,覆盖发酵生产全流程。
1. 多维度参数采集
- 传感器集成 通过分布式 I/O 模块兼容发酵生产所需各类传感器,核心采集参数及对应设备如下
- 温度:铂电阻 / 热电偶(测量范围 0-150℃,精度 ±0.1℃);
- pH 值:高精度 pH 电极(测量范围 2-12,精度 ±0.02);
- 溶氧量(DO):极谱式溶氧电极(测量范围 0-100%,精度 ±2%);
- 流量参数:电磁流量计(通气量、补料量,精度 ±0.5%);
- 辅助参数:压力变送器(罐内压力)、超声波液位计(发酵体积)、泡沫传感器、在线密度计等;
- 采集性能
> 采样频率达 100ms / 次(可自定义配置),数据时间戳精确到秒,确保参数变化的实时捕捉,为控制策略调整提供数据支撑。
2. 集中可视化监控
- 多形式展示 HMI 软件将采集的参数(如温度 37±0.01℃、pH 7.2±0.05、DO 30±5%、搅拌转速 300±10rpm)以趋势曲线(实时 / 历史)、数字仪表盘、设备状态图、数据表格等形式直观呈现,支持参数阈值着色提醒(如超温显示红色);
- 多终端联动
> 控制指令可通过操作站、移动终端下达,监控画面同步显示于中央控制室大屏,操作人员无需现场巡检即可掌握所有发酵罐运行状态,实现多批次、多品种并行管控。



五、自动化控制策略与实现
基于实时采集的参数数据,针对发酵前空消、实消,以及发酵过程中菌体生长各阶段(迟缓期、对数期、稳定期、衰亡期)的代谢需求差异,DCS 系统通过灵活的控制算法与逻辑配置,实现闭环精准调控:
| 控制对象 | 控制逻辑与执行方式 | 控制逻辑优化及核心算法支撑 |
|---|---|---|
| 温度控制 | 根据发酵类型(如抗生素发酵、酵母发酵)调节夹套 / 盘管的加热(蒸汽阀)或冷却(冷水阀 / 冷冻水阀)流量,维持目标温度(如微生物发酵 37℃、低温发酵 28±0.1℃) | 空消、实消首先采用夹套工业蒸汽升温,再切换为洁净蒸汽罐内消毒,减少洁净蒸汽的使用,节省成本。发酵过程则采用恒温水和冷却水升、降温,使温度精准控制在要求范围内。 |
| pH 控制 | 当 pH 偏离目标值(如氨基酸发酵 pH 6.5、抗生素发酵 pH 7.0),通过变频调节酸 / 碱计量泵频率,精准添加试剂(如硫酸、氨水、碳酸氢钠溶液) | 自适应 PID 算法,应对 pH 缓冲特性及代谢产物积累导致的非线性波动 |
| 溶氧量(DO)控制 | 多维度联动调节: ① 变频器调节搅拌电机转速,增强液体湍流与气液传质效率; ② 质量流量计 + 阀门协同控制无菌空气通气量; ③ 必要时开启纯氧补加通道,保障高耗氧阶段的氧气供给 | 多变量协调控制算法,避免单一调节导致的参数失衡。(针对发酵前期需氧量低,后期需氧量高的特点。发酵前期采用低通氧量,低搅拌转速;后期采用高通氧量,高搅拌转速的控制策略,同时防止高转速引发泡沫过多) |
| 营养物质补加控制 | 两种控制模式可选: ① 按预设工艺时序(如对数期补加葡萄糖、稳定期补加前体物质)触发计量泵运行; ② 通过在线 OD 检测仪、底物浓度检测仪获取信号,动态调节补加速率,匹配菌体生长与产物合成需求 | 配方管理系统 + 逻辑控制,支持多种发酵配方存储与快速调用(适配多品种生产) |
| 泡沫控制 | 当泡沫传感器检测到泡沫高度超过设定阈值,自动启动消泡剂计量泵,精准添加消泡剂(如聚醚类、硅类消泡剂),避免泡沫溢出导致的污染与物料损失 | 阈值联动控制 + 反馈调节,防止消泡剂过量影响菌体代谢 |
算法优化
针对发酵过程的非线性、时变性,通过历史数据建模优化控制参数,如 pH 控制的自适应 PID 算法可根据缓冲特性动态调整比例系数,提升调节精度;
逻辑联锁
控制策略与安全联锁深度融合,如补料控制需满足“罐内压力达标 + 无菌空气供应正常”联锁条件,避免杂菌污染;
手动干预预留
支持手动调整控制参数(如紧急情况下修改搅拌转速),操作记录自动归档,确保合规性与应急处置灵活性。
六、数据管理与追溯
自动化控制策略执行过程中会产生海量实时数据,这些数据的规范管理与全流程追溯是发酵行业合规生产的核心要求,也是工艺优化的重要依据。
1. 全维度数据存储
- 存储内容 覆盖发酵生产全流程数据,包括:① 关键参数数据(温度、pH、DO 等实时采集数据,时间戳精确到秒);② 操作行为数据(参数调整、配方调用、设备启停等操作记录,关联操作人员账号与电子签名);③ 设备运行数据(传感器状态、执行机构动作日志、故障诊断信息);④ 物料流转数据(原料批次信息、补料量、产物产出量等);⑤ 报警信息数据(报警类型、发生时间、处理结果、确认人);
- 存储配置 采用“本地硬盘阵列 + 异地备份”的冗余存储方案,存储周期 3-10 年(可根据企业需求扩展),支持数据压缩与加密存储,确保数据不可丢失、不可篡改,满足 GMP 对数据留存的合规要求;
- 数据检索
> 提供多维度检索功能,可通过批次号、生产日期、发酵罐编号、操作人员等关键词,快速调取对应批次的完整数据记录,支持数据导出与打印,方便技术分析与监管审计。
2. 追溯与分析应用
- 生产溯源 当某批次产物效价不达标、出现质量问题时,可通过追溯功能还原该批次发酵全过程的参数变化曲线、操作记录、设备状态,精准定位问题根源(如某时段 DO 值波动、补料量偏差等)。
- 工艺优化 对接数据分析平台,对多批次数据进行汇总对比,通过建模分析不同工艺参数组合下的产物收率、效价数据,筛选最优工艺参数区间,形成标准化控制方案。
- 报表生成
> 自动生成合规要求的批次报告、生产日报 / 月报,包含参数统计、物料消耗、设备运行、质量检测等核心信息,支持电子签名确认,直接用于监管部门审计,减少人工报表的误差与工作量。
数据报表:以罐为单位生成生产报表,可查询,可追溯。

实时曲线与历史曲线相结合,方便分析生产数据和问题排查。

七、第三方系统集成与联动控制
标准化的数据管理为跨系统协同提供了基础,DCS 系统通过开放接口与灵活的通信协议,实现与发酵行业上下游设备及管理系统的无缝集成,构建一体化生产闭环。
(1)集成对象与通信协议
- 核心集成对象 ① 上游设备:培养基灭菌系统(连消系统)、原料储罐、无菌空气制备系统、洁净空调系统;② 下游设备:提取纯化设备、离心分离设备、成品包装设备、废水处理系统;③ 管理系统:MES(制造执行系统)、ERP(企业资源计划系统)、LIMS(实验室信息管理系统);。
- 主流通信协议
> 支持 PROFINET、Modbus RTU/TCP、OPC UA、HART、MQTT 等协议,其中 OPC UA 协议作为工业互联网通用标准,实现跨厂商、跨系统的数据互通,保障集成稳定性。
(2)典型联动控制场景
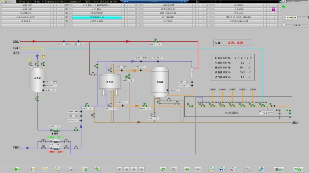
- 培养基制备 – 发酵联动 培养基灭菌系统完成灭菌(温度 121℃、压力 0.1MPa、维持 30min)后,通过 PROFINET 协议向 DCS 发送合格信号;DCS 自动校验发酵罐状态(无菌盖密封到位、罐内压力常压、搅拌就绪),满足联锁条件后,开启无菌转移泵与阀门,将培养基精准送入发酵罐,全程无人工干预,降低污染风险;
- 发酵 – 提取纯化联动 DCS 基于发酵参数(如产物效价、菌体浓度)预判发酵终点,提前向下游提取纯化系统发送联动信号,触发设备预热、溶剂准备等前置流程;发酵结束后,自动控制放料阀门与输送泵,将发酵液按预设流量送入提取设备,缩短生产衔接时间;
- 管理系统数据交互
> 通过 OPC UA 协议对接 MES 系统,接收生产计划(如批次产量、发酵周期要求),反馈实时生产进度;对接 LIMS 系统,录入产物效价、纯度等检测数据,形成“生产 – 检测 – 追溯”的数据闭环;对接 ERP 系统,同步物料消耗、能耗数据,为成本核算提供依据。
第三方连消系统,在中央控制室集中显示:

八、安全与冗余保障
发酵生产的长周期、大规模特性对系统稳定性与安全性要求极高,DCS 系统通过全链路冗余设计与多层级安全机制,为前文所述的架构搭建、功能实现提供全方位保障,避免生产中断与安全事故。
(1)全链路冗余配置
- 核心部件冗余 ① 控制器冗余:采用主备控制器热备模式,备用控制器实时同步主控制器数据,故障时≤50ms 无缝切换;② 电源冗余:控制站、服务器配置双路冗余电源,支持 UPS 不间断供电,避免电网波动或断电影响;③ 通信网络冗余:控制网采用 PROFINET 环网冗余,管理网配置双链路备份,单点网络故障不影响数据传输;④ 存储冗余:服务器采用 RAID 磁盘阵列,关键数据异地备份,防止硬件故障导致数据丢失;
- 冗余切换特性
> 所有冗余切换过程无需人工干预,发酵参数无明显波动,确保生产连续性,避免因系统故障导致数天至数十天的发酵过程中断。
(2)多层级安全防护
- 参数安全联锁 设置分级安全阈值,针对关键参数(温度、压力、DO)配置联锁逻辑:① 超温(如超过设定值 1℃)时,自动关闭蒸汽阀、启动紧急冷却系统;② 发酵罐超压(如超过 0.15MPa)时,开启泄压阀并切断进气;③ DO 持续低于 10% 时,触发纯氧补加 + 搅拌提速双重联锁,避免菌体缺氧死亡;
- 设备安全防护 ① 无菌安全联锁:无菌空气过滤器压差异常、发酵罐密封不严时,禁止启动补料、搅拌操作;② 检修安全联锁:人员进入发酵罐检修前,DCS 自动切断动力源并锁定,同时关闭相关阀门,防止误操作引发安全事故;③ 环保安全联锁:有毒有害产物发酵时,尾气处理系统故障则自动暂停发酵,避免污染物排放;
- 智能报警与应急
> ① 报警分级:分为提醒(参数偏离预警值,仅弹窗)、警告(接近临界值,声光报警)、严重(超临界值,联锁动作 + 短信 / 邮件通知)三级;② 设备维护:根据设备运行时间,或动作次数,提供设备维护提醒,变故障停产维修为计划停机维护,缩短维修时间,进而提高设备利用率,提高生成效率;③ 应急操作:预留紧急停机、手动干预等应急接口,操作记录自动归档,兼顾安全与合规。
冗余服务器连接状态:
